最后机会!多地允许考研补报名!
2025-11-05 13:52
来源:学冠教育官网
作者:学冠教育小编
浏览量:596
摘要:离26考研初试越来越近了,同学们除了加强冲刺复习,也需要把部分注意力放在考试相关的事情上来。除了冲刺阶段的备考之外,现阶段最重要的事情就是网上确认!之前提醒过大家:缴费成功≠报名成功。如果选错报考点或者不符合报考点要求也会因此失去参加考试的机会。不过,目前有省市发布补报名公告:选错考点的同学可以重新报名缴费!具体情况如何?快一起来看一下!01.可以重新报名的情况最近,在福建省发布的网上确认公告中有
离26考研初试越来越近了,同学们除了加强冲刺复习,也需要把部分注意力放在考试相关的事情上来。除了冲刺阶段的备考之外,现阶段最重要的事情就是网上确认!之前提醒过大家:缴费成功≠报名成功。如果选错报考点或者不符合报考点要求也会因此失去参加考试的机会。
不过,目前有省市发布补报名公告:选错考点的同学可以重新报名缴费!最近,在福建省发布的网上确认公告中有一条十分值得注意的信息:已报名成功但误选报考点的同学,可以重!新!报!名!
所以此次补报名的特权仅限于那些报考点错报的幸运儿:
申请更改至福建省考点的考生,须在11月4日17:30前向所选报考点联系并提出书面申请,逾期不予受理。
目前,虽然仅福建省在公告中明确了补报名的情况,但其实,针对报考点选错的情况,其他省市报考点也是在网上确认阶段进行补报名的。如果你也遇到了类似问题,一定要保持冷静,并密切关注报考省份发布的最新通知。也可主动联系省教育考试院,咨询相关问题的处理方式。
各报考点的详细联系方式,可通过研招网的“网报公告”栏目进行查询。
那么具体应该如何操作呢?以此前南平市教育局给到的补报名流程为例,一起来看看都需要提交哪些信息(*往年信息仅供参考)👇
南平市教育招生考试中心报考点(代码:3508)的受理对象:满足本报考点报考资格且已报名成功,但选错报考点的考生。
请考生于2023年10月30-11月3日11:00前,将:①原报名点报名成功的界面截图②原有的网报编号③网上确认所需的所有材料的电子版④补报名申请书,这四份材料发送至官方邮箱。
本人XXX,身份证号:XXXXXX,因XX原因不符合XXX报考点的报名条件,现申请在南平市教育招生考试中心报考点(代码:3508)报名参加研究生考试。
特别提醒:补报名申请书的所有内容必须由考生本人亲自书写,不可打印。补报名期间报考点将于每日11:00查看考生申请,符合条件的考生将通过邮件发送补报码,请考生注意查收邮件,并及时补报名,逾期不予受理。1.考生凭校验码于10月30日-11月3日(每天9:00-22:00)在中国研究生招生信息网重新报名和网上缴费。
2.考生在中国研究生招生信息网重新报名并成功缴费后,按本报考点的要求,在11月4日11:00前完成网上确认材料的首次提交。
3.更改报考点进行重新报名的考生,须认真阅读中国研究生招生信息网、省教育考试院、本报考点和招生单位等网站上发布的报名及确认公告。 报名成功并完成网上确认,但因个人原因造成无法参加考试的,考生缴纳的报考费将一律不予退还。报名成功但未网上确认的,考生缴纳的报考费将在报名确认结束后由原报名缴费系统统一退费。符合退费条件的考生,报考费预计将于2024年1月前一律原路径退还至考生当时缴费所使用的支付账户。请考生不要急于在缴交完报考费后立即注销相关支付账户,以免影响退费。而对于没有公布补报名通知的省份,这两个“偏方”不妨一试
:
①打电话询问自己所在的报考点教育考试中心或者省教育考试院有没有补报名的机会。
如果电话实在打不通,也可以直接带上你的身份证和相关的资料,例如学生证、毕业证等材料前往,说明情况,争取一个补报名的机会。
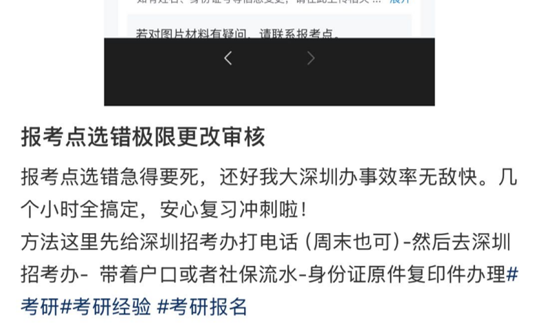
②如果你是报考本校的应届生,那么直接找自己的辅导员或者带上自己的材料找本校的招生办,询问他们有没有解决办法。目前,橙酱看到很多同学都分享了自己更改成功的经历。👇除了需要修改报考点的情况,还没完成网上确认的同学一定要抓紧了!部分省市已经结束了!也有同学分享了自己网上确认驳回6次,提交7次资料的“悲惨经历”👇
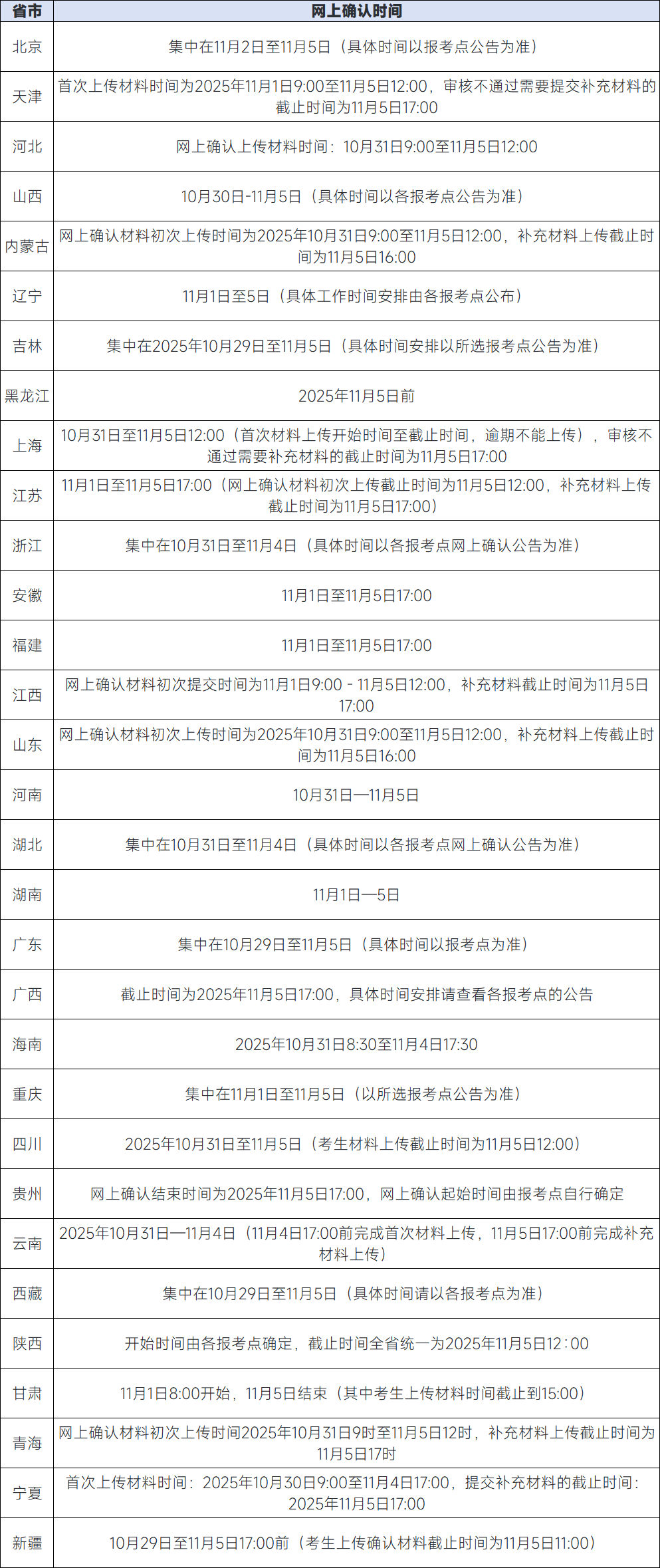
因此,网上确认要准备的资料,一定要逐字看清楚要求,认真准备!大家一定要看清楚网上确认的时间阶段!并且一定要及时查看审核结果!重新上传补充材料的时间会晚于首次上传材料时间,但一般仅晚几个小时,大家还是不要在危险边缘试探!在网上确认完成后,需要牢记报考号&学信网账号 ,然后安心复习冲刺就好!下一次再打开研招网,就是考前10天该打印准考证的日子了
最后,希望所有同学都调整好身心状态,在余下的日子里全力以赴,此战成硕!
离26考研初试越来越近了,同学们除了加强冲刺复习,也需要把部分注意力放在考试相关的事情上来。除了冲刺阶段的备考之外,现阶段最重要的事情就是网上确认!之前提醒过大家:缴费成功≠报名成功。如果选错报考点或者不符合报考点要求也会因此失去参加考试的机会。
不过,目前有省市发布补报名公告:选错考点的同学可以重新报名缴费!最近,在福建省发布的网上确认公告中有一条十分值得注意的信息:已报名成功但误选报考点的同学,可以重!新!报!名!
所以此次补报名的特权仅限于那些报考点错报的幸运儿:
申请更改至福建省考点的考生,须在11月4日17:30前向所选报考点联系并提出书面申请,逾期不予受理。
目前,虽然仅福建省在公告中明确了补报名的情况,但其实,针对报考点选错的情况,其他省市报考点也是在网上确认阶段进行补报名的。如果你也遇到了类似问题,一定要保持冷静,并密切关注报考省份发布的最新通知。也可主动联系省教育考试院,咨询相关问题的处理方式。
各报考点的详细联系方式,可通过研招网的“网报公告”栏目进行查询。
那么具体应该如何操作呢?以此前南平市教育局给到的补报名流程为例,一起来看看都需要提交哪些信息(*往年信息仅供参考)👇
南平市教育招生考试中心报考点(代码:3508)的受理对象:满足本报考点报考资格且已报名成功,但选错报考点的考生。
请考生于2023年10月30-11月3日11:00前,将:①原报名点报名成功的界面截图②原有的网报编号③网上确认所需的所有材料的电子版④补报名申请书,这四份材料发送至官方邮箱。
本人XXX,身份证号:XXXXXX,因XX原因不符合XXX报考点的报名条件,现申请在南平市教育招生考试中心报考点(代码:3508)报名参加研究生考试。
特别提醒:补报名申请书的所有内容必须由考生本人亲自书写,不可打印。补报名期间报考点将于每日11:00查看考生申请,符合条件的考生将通过邮件发送补报码,请考生注意查收邮件,并及时补报名,逾期不予受理。1.考生凭校验码于10月30日-11月3日(每天9:00-22:00)在中国研究生招生信息网重新报名和网上缴费。
2.考生在中国研究生招生信息网重新报名并成功缴费后,按本报考点的要求,在11月4日11:00前完成网上确认材料的首次提交。
3.更改报考点进行重新报名的考生,须认真阅读中国研究生招生信息网、省教育考试院、本报考点和招生单位等网站上发布的报名及确认公告。 报名成功并完成网上确认,但因个人原因造成无法参加考试的,考生缴纳的报考费将一律不予退还。报名成功但未网上确认的,考生缴纳的报考费将在报名确认结束后由原报名缴费系统统一退费。符合退费条件的考生,报考费预计将于2024年1月前一律原路径退还至考生当时缴费所使用的支付账户。请考生不要急于在缴交完报考费后立即注销相关支付账户,以免影响退费。而对于没有公布补报名通知的省份,这两个“偏方”不妨一试
:
①打电话询问自己所在的报考点教育考试中心或者省教育考试院有没有补报名的机会。
如果电话实在打不通,也可以直接带上你的身份证和相关的资料,例如学生证、毕业证等材料前往,说明情况,争取一个补报名的机会。
②如果你是报考本校的应届生,那么直接找自己的辅导员或者带上自己的材料找本校的招生办,询问他们有没有解决办法。目前,橙酱看到很多同学都分享了自己更改成功的经历。👇除了需要修改报考点的情况,还没完成网上确认的同学一定要抓紧了!部分省市已经结束了!也有同学分享了自己网上确认驳回6次,提交7次资料的“悲惨经历”👇
因此,网上确认要准备的资料,一定要逐字看清楚要求,认真准备!